Tables Tap
A QR code-based ordering system for restaurants that simplifies the dining experience
Project Overview
Tables Tap is a streamlined QR code-based ordering system that allows restaurant customers to scan a barcode at their table, browse the menu, place orders, and pay directly from their phones without downloading an app. For restaurant owners, it provides a comprehensive dashboard to manage tables, menus, and track orders in real-time.

The Challenge
Traditional restaurant ordering systems often involve lengthy waits for service, miscommunications between staff and customers, and inefficient payment processes. Many existing digital solutions require customers to download apps, creating friction in the user experience and reducing adoption rates.
The Solution
Tables Tap eliminates these pain points by providing a web-based solution that requires no app downloads. Customers simply scan a QR code at their table to access the menu, place orders, and pay securely. Restaurant owners benefit from streamlined operations, reduced staff workload, and valuable data insights on customer preferences and table turnover.
Technologies
- Next.jsFrontend & SSG
- PostgreSQLDatabase
- StripePayment Processing
- AuthenticationUser Security
- QR Code GenerationTable Identification
- Tailwind CSSStyling
Project Timeline
Research & Planning
1 week
Design & Prototyping
2 weeks
Development
6 weeks
Testing & Refinement
2 weeks
Launch
1 week
Key Features
QR Code Generation
Automatically generate unique QR codes for each table in a restaurant. Customers scan these codes to access the menu and place orders without downloading an app.
Restaurant Dashboard
Comprehensive admin interface for restaurant owners to manage tables, update menu items and prices, and oversee multiple restaurant locations from a single account.
Real-time Notifications
Instant order notifications for restaurant staff when customers place orders. Includes order details, table number, and special requests for efficient service.
Secure Payments
Integrated Stripe payment processing allows customers to pay directly from their phones. Supports multiple payment methods and provides detailed transaction records.
Table Status Tracking
Monitor which tables are occupied, available, or in need of cleaning. Helps optimize seating arrangements and improve table turnover rates.
Multi-Restaurant Support
Restaurant owners can manage multiple locations from a single account. Each location can have its own menu, tables, and staff access controls.
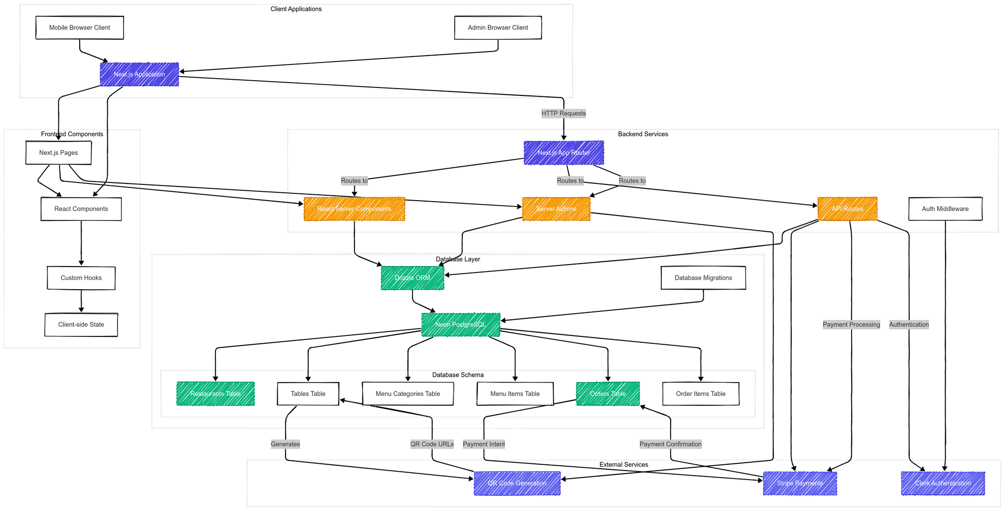
System Architecture
Technical Overview
Tables Tap is built using a modern tech stack with Next.js for the frontend and server-side rendering, PostgreSQL for data storage, and Stripe for payment processing. The architecture follows a clean separation of concerns with distinct modules for different functionalities.
Frontend
- Next.js for server-side rendering and static site generation
- Responsive design for optimal viewing on all devices
- QR code scanning integration
- Real-time updates using WebSockets
- Tailwind CSS for styling
Backend
- Next.js API routes for server-side logic
- PostgreSQL database for data persistence
- Authentication system for restaurant owners
- Stripe integration for payment processing
- QR code generation service

User Flow
Customer Experience
- 1
Scan QR Code
Customer scans the QR code on their table using their smartphone camera
- 2
Browse Menu
The menu loads automatically, showing all available items with descriptions and prices
- 3
Select Items
Customer adds desired items to their cart, specifying quantities and any special requests
- 4
Review Order
Customer reviews their order, makes any final adjustments before confirming
- 5
Pay
Customer completes payment through the secure Stripe integration
- 6
Receive Order
Customer receives their order and can place additional orders if desired
Restaurant Owner Experience
- 1
Setup Restaurant
Owner creates an account and adds restaurant details including name, location, and hours
- 2
Create Menu
Owner adds menu items with descriptions, prices, and categories
- 3
Set Up Tables
Owner adds tables to the system and generates unique QR codes for each
- 4
Print QR Codes
Owner prints QR codes and places them on respective tables
- 5
Receive Orders
Owner receives real-time notifications when customers place orders
- 6
Track Analytics
Owner views sales data, popular items, and table turnover metrics

Implementation Challenges
Real-time Order Processing
Implementing a reliable real-time notification system for orders was challenging. We solved this by using WebSockets to ensure instant delivery of order notifications to restaurant staff, with a fallback mechanism using polling for environments where WebSockets might be restricted.
Table Status Management
Tracking table status (available, occupied, needs cleaning) accurately required a robust state management system. We implemented a combination of time-based algorithms and manual override options to ensure accurate table status tracking.
Payment Integration
Integrating Stripe payments while maintaining a seamless user experience was complex. We implemented a custom checkout flow that keeps users within the same interface throughout the payment process, reducing friction and abandonment rates.
Multi-restaurant Support
Designing a database schema that efficiently supports multiple restaurants under a single owner account while maintaining data isolation was challenging. We implemented a hierarchical data structure with proper access controls to ensure data security.
Ready to Modernize Your Restaurant?
Tables Tap streamlines ordering, reduces wait times, and improves the dining experience for both customers and staff.